
体育资讯08月22日讯 足协官方发布公告,蓉城主场在足协杯对阵河南队的比赛中,有球迷向场地投掷水杯,少数球迷之间发生冲突,但被及时制止,对成都赛区通报批评。
【官方公告】
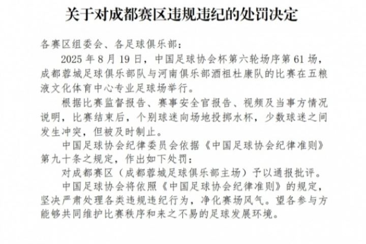
关于对成都赛区违规违纪的处罚决定
各赛区组委会、各足球俱乐部:
2025年8月19日,中国足球协会杯第六轮场序第61场,成都蓉城足球俱乐部队与河南俱乐部酒祖杜康队的比赛在五粮液文化体育中心专业足球场举行。
根据比赛监督报告、赛事安全官报告、视频及当事方情况说明,比赛结束后,个别球迷向场地投掷水杯,少数球迷之间发生冲突,但被及时制止。
中国足球协会纪律委员会依据《中国足球协会纪律准则》第九十条之规定,作出如下处罚:
对成都赛区(成都蓉城足球俱乐部主场)予以通报批评。
中国足球协会将依照《中国足球协会纪律准则》的规定,坚决严肃处理各类违规违纪行为,净化赛场风气。望各参与方能够共同维护比赛秩序和来之不易的足球发展环境。
中国足球协会纪律委员会
副主任:徐家力
事件背景↓
足协杯半决赛,河南队点球大战淘汰成都蓉城,晋级决赛。现场实拍视频显示,赛后有球迷在看台上向场内投掷水瓶,砸中了河南队人员的头部。同时蓉城看台上还发生了球迷冲突。
2025年8月21日,成都市公安局金牛区分局发布警情通报,足协杯半决赛后滋事三人被行政拘留。
24直播网










